Blog
【痛風/高尿酸血症與保險核保】
February 25,2026
痛風/高尿酸血症與保險核保
Gout/ Hyperuricemia and Insurance Underwriting
【保險醫生-施昱丞 Dr. Insurance / 著】
痛風在台灣,是很常見的代謝性疾病,甚至有人將高尿酸症與高血壓、血脂、血糖,合稱四高。
延伸閱讀→「高血脂與保險核保」、「高血壓與保險核保」、「糖尿病與保險核保」
不過高尿酸血症與痛風,會如何影響保險核保呢?本文將會進行資料整理與分析供大家參考。
【保險醫生-施昱丞 Dr. Insurance / 著】
痛風在台灣,是很常見的代謝性疾病,甚至有人將高尿酸症與高血壓、血脂、血糖,合稱四高。
延伸閱讀→「高血脂與保險核保」、「高血壓與保險核保」、「糖尿病與保險核保」
不過高尿酸血症與痛風,會如何影響保險核保呢?本文將會進行資料整理與分析供大家參考。
什麼是高尿酸血症?什麼是痛風?如何診斷、治療與預防?
資料來源:台灣痛風與高尿酸血症2016診治指引
痛風是一種常見的關節炎,臨床表現包含高尿酸血症,間歇、反覆的急性關節炎發作,以及關節與關節週邊痛風石沉積,除了發作起來讓人痛不欲生外,痛風或高尿酸血症還與諸多疾病的發生明顯相關,包含心血管疾病、慢性腎臟病及尿路結石、代謝症候群、糖尿病、甲狀腺功能異常、乾癬等,所以不可不慎。
痛風的臨床病程可以分為四個階段:
痛風是一種常見的關節炎,臨床表現包含高尿酸血症,間歇、反覆的急性關節炎發作,以及關節與關節週邊痛風石沉積,除了發作起來讓人痛不欲生外,痛風或高尿酸血症還與諸多疾病的發生明顯相關,包含心血管疾病、慢性腎臟病及尿路結石、代謝症候群、糖尿病、甲狀腺功能異常、乾癬等,所以不可不慎。
痛風的臨床病程可以分為四個階段:
- 無症狀高尿酸血症(asymptomatic hyperuricemia):通常定義為血液中的尿酸濃度>7.0毫克(mg/dL),但無臨床症狀。
- 急性痛風關節炎(acute gouty arthritis):大多為單一關節炎,主要的臨床表現為劇烈的關節疼痛,關節及周圍軟組織出現紅腫熱痛,大多是突然發作,常在午夜或凌晨發病。
- 不發作間歇期(interval gout):是指兩次急性痛風關節炎發作間的無症狀不痛期間。
- 慢性痛風石關節炎(chronic tophaceous gout):長期沒有治療時,痛風病人的皮下及關節產生痛風石結節(尿酸鈉鹽的結晶)有些會導致關節變形,嚴重時關節喪失活動能力。
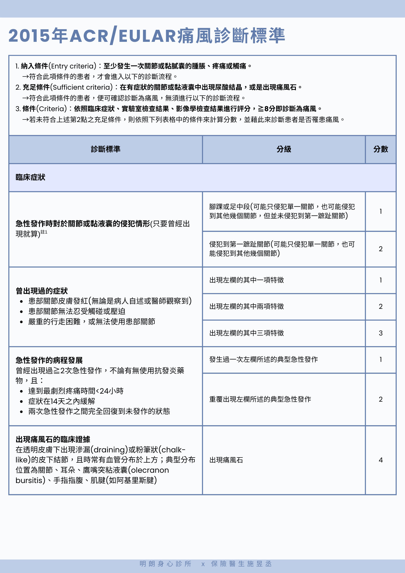
2015年,ACR及歐洲風濕病聯盟(European League Against Rheumatism, EULAR)共同推出了新版的痛風診斷標準,患者至少需發生一次關節或黏液囊的腫脹、疼痛或觸痛,若在有症狀的關節或黏液囊中出現尿酸結晶,或是出現痛風石,那就直接確診,否則須參考臨床症狀、實驗室檢查、影像學檢查等結果,進行分數計算,≧8分即診斷為痛風,如下圖所示:
.png)
.png)
(內容引用自:台灣痛風與高尿酸血症2016診治指引)
治療方面:
急性期治療包含
- 非類固醇消炎止痛藥(NSAID)
- 秋水仙素(Colchicine)
- 類固醇(Corticosteroid)....等藥物
而對於不發作間歇期及慢性痛風石關節炎患者,可使用藥物包含
- llopurinol
- febuxostat
- benzbromarone
- sulfinpyrazone......等藥物
至於痛風及高尿酸血症什麼時候該開始治療呢?可參考以下流程圖
.png)
(內容引用自:台灣痛風與高尿酸血症2016診治指引)
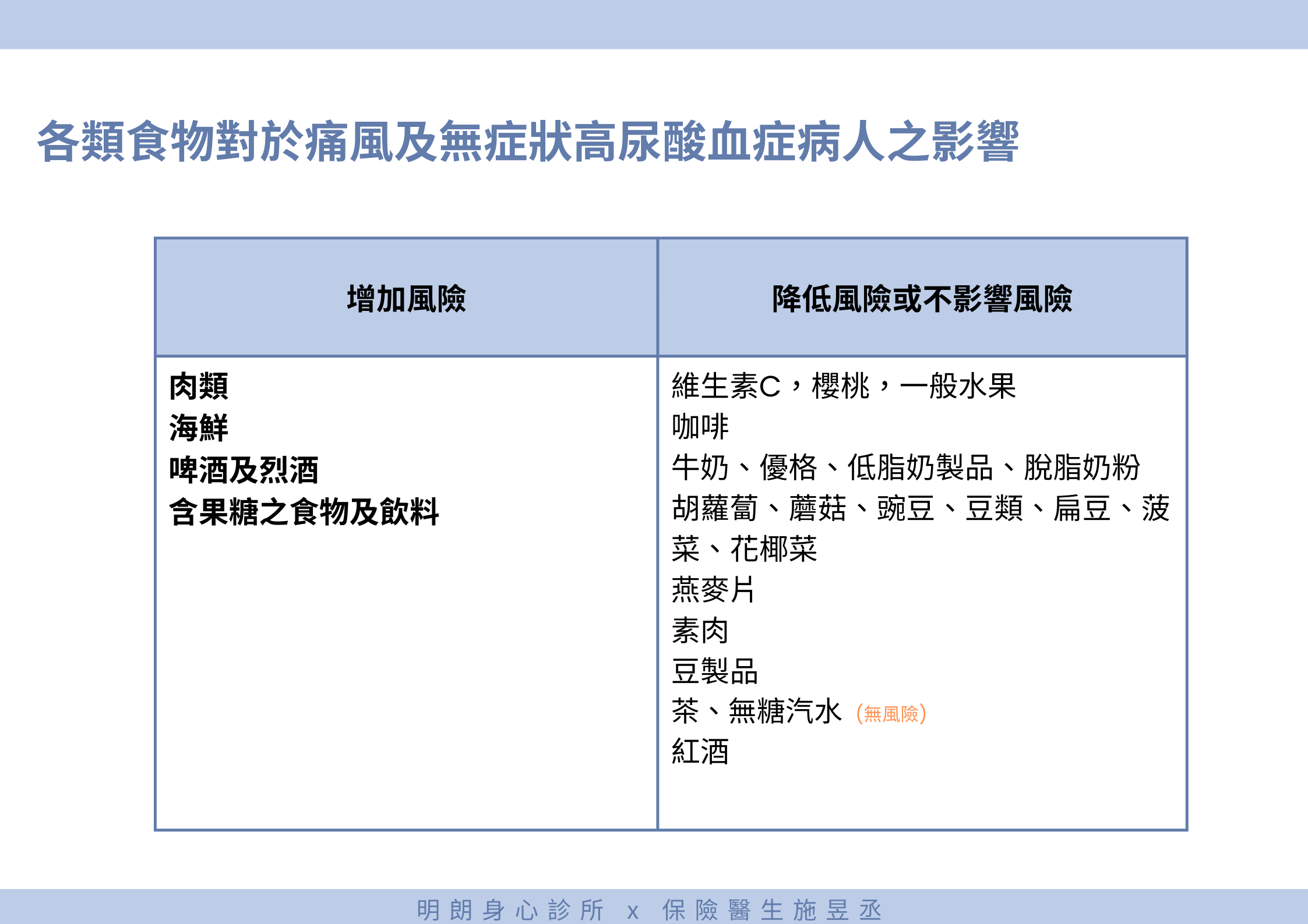
而除了藥物治療外,生活型態的調整,也對痛風發作的預防相當重要,其原則包含
- 維持標準的體重及腰圍
- 適量增加身體活動
- 維持適當水分補充
- 蔬果類方面:避免大量食用曬乾香菇和紫菜
- 蛋白質方面:對含有高嘌呤的食物如內臟,海鮮類(海參、海蜇皮除外)宜減少攝取
- 適度乳製品攝取:文獻指出每日攝取超過兩杯玻璃杯量的牛奶,可以降低50%的痛風發生率
- 減少高油脂食物攝取
- 避免酒精及果糖飲料使用
飲食方面的挑選,如下圖所示:
.png)
(內容引用自:台灣痛風與高尿酸血症2016診治指引)
健康告知書與保險核保標準
不論是投保壽險或是健康險,都會詢問:「過去一年內是否曾因患有下列疾病而接受醫師治療、診療或用藥?」→痛風
若客戶告知有痛風情況,依據《保險醫學概論》,保險公司可能會請被保險人加做一般體檢及尿酸、腎功能檢查
- 壽險部分
藥物控制仍復發的痛風患者,可加點承保,若合併腎結石、腎衰竭、高血壓、痛風石的形成,建議拒保。
- 傷害險部分
無症狀的高尿酸血症,可正常承保,急性痛風無合併症,一年發作次數<3次,可考慮正常承保,其他病況考慮加費或拒保。
- 醫療險部分
無症狀的高尿酸血症,可批註除外承保,急性痛風無合併症,一年發作次數<3次,可考慮輕度加費或批註除外承保,其他病況考慮拒保。
結論
痛風痛起來要人命,建議社會大眾維持標準的體重及腰圍,適度運動及水分補充,避免飲用酒精及含果糖飲料,減少攝取高嘌吟的食物,如內臟、紅肉、魚類及海鮮類,並且定期健康檢查,以預防痛風與高尿酸血症的發生。
而在保險核保上,若在一年內有痛風發作及治療的紀錄,確實會影響到壽險、醫療險的投保。
所以建議國人維持身體健康,盡早了解人身風險,投保適合的商業保險,以轉嫁相關的財務風險喔!
(本文修改自「痛風/高尿酸血症與保險核保」原文:https://drinsurancebroker.blogspot.com/2025/10/gout-hyperuricemia-and-insurance.html)
而在保險核保上,若在一年內有痛風發作及治療的紀錄,確實會影響到壽險、醫療險的投保。
所以建議國人維持身體健康,盡早了解人身風險,投保適合的商業保險,以轉嫁相關的財務風險喔!
(本文修改自「痛風/高尿酸血症與保險核保」原文:https://drinsurancebroker.blogspot.com/2025/10/gout-hyperuricemia-and-insurance.html)
若有任何保險相關疑問,都可以進一步聯繫諮詢了解哦。
.jpg)
聯絡資訊
Email:lges6805@gmail.com
Line:lges6805
Facebook:保險醫生-施昱丞
IG&Threads:@dr.insurance_broker
.jpg)
聯絡資訊
Email:lges6805@gmail.com
Line:lges6805
Facebook:保險醫生-施昱丞
IG&Threads:@dr.insurance_broker