Blog
【糖尿病與保險核保】
February 07,2026
糖尿病與保險核保
Diabetes Mellitus and Insurance Underwriting【保險醫生-施昱丞 Dr. Insurance / 著】
糖尿病穩居國人十大死因第五名,並且隨著台灣&全球糖尿病的盛行率持續攀升,糖尿病與高血糖不但增加死亡風險,還會增加相關的併發症風險,造成社會與經濟沉重的負擔,對病患個人與家人的生活品質影響甚鉅。
然而什麼是糖尿病?糖尿病對於商業保險的投保又有什麼影響呢?本文將會進行相關的整理及介紹。

什麼是糖尿病?糖尿病的併發症為何?
資料來源:《2022第2型糖尿病臨床照護指引》糖尿病是一種代謝性疾病,其特徵是患者的血糖長期高於標準值,傳統上講到高血糖,會造成「三多一少」的症狀,多食、多飲、多尿及體重下降,但實際上,患者不一定都會以這些典型症狀作表現。
在糖尿病的診斷標準方面
- 如有典型高血糖症狀或高血糖急症情況下,隨機血漿葡萄糖大於200 mg/dL,即可確診為糖尿病。
- 若無明顯高血糖症狀時,就需要抽血做檢查,只要以下三項中有兩項超標,也可診斷為糖尿病。
- 空腹血漿葡萄糖≧126 mg/dL
- 口服75公克葡萄糖耐受試驗中第2小時血漿葡萄糖≧200 mg/dL
- 糖化血色素(Hba1c)≧6.5%
糖尿病依其致病機轉不同,可以概分為四種類型:
- 第1型糖尿病(胰島素依賴型糖尿病)
- 第2型糖尿病(非胰島素依賴型糖尿病)
- 其他型糖尿病
- 妊娠糖尿病
不同類型的糖尿病其醫療照顧方式及預後有所不同。
- 心血管疾病
- 腦中風
- 周邊動脈疾病
- 心臟衰竭
可參考先前文章之介紹
延伸閱讀→「心血管疾病與重大傷病險」、「腦中風是什麼?─醫學背景知識介紹」、「腦中風的相關社會福利及保險給付」
而糖尿病的小血管併發症包含:
- 視網膜病變
- 糖尿病腎臟疾病
- 糖尿病神經病變
- 糖尿病足
糖尿病的其他共病症還包含:
- 骨質疏鬆
- 牙周病
- 癌症(糖尿病會增加許多種癌症的發生)
- C型肝炎
因為糖尿病的併發症/共病症實在太多了!所以對於糖尿病我們需要早期發現、早期控制/治療,並且預防糖尿病及其併發/共病症的產生。
治療方面:
血糖自我監測、飲食計畫、體能活動、戒菸...等生活型態的調整,以及藥物控制都非常重要,糖尿病除了口服藥物以外,也有針劑藥物可以選擇,請與主治醫師好好討論治療計畫。
糖尿病與保險核保
因為糖尿病患者眾多,但又可能淺藏其他嚴重併發/共病症,所以在核保醫學上是重要的議題。
依據《保險醫學概論》的資料,保險公司在評估糖尿病患者投保時,可能需要以下資料
依據《保險醫學概論》的資料,保險公司在評估糖尿病患者投保時,可能需要以下資料
- 完整健康告知:身高&體重、糖尿病型態、發病年齡、血糖值、病史、治療方式、遵照醫囑的情形、病況控制、有無合併症及生活型態等。
- 體檢:普通體檢、尿液常規檢查、血糖檢查(含Hba1c)。
- 糖尿病問卷
- 病歷
- 壽險部分
糖化血色素(Hba1c)計點標準值為7%,若超過2-3%壽險可能中度計點,4%以上可能拒保or延期
- 傷害險部分
(1)第1型糖尿病(胰島素依賴型糖尿病):壽險中度計點者,2倍費率承保;重度計點者,拒保
(2)第2型糖尿病(非胰島素依賴型糖尿病):50歲以上,發病不到5年,控制良好,無其他合併症,可2倍費率承保;其他體況宜拒保
(3)其他型糖尿病:可考慮1.5倍費率承保
(4)妊娠糖尿病:產後血糖正常,可正常費率承保
其他狀況適用第2型糖尿病標準。
(2)第2型糖尿病(非胰島素依賴型糖尿病):50歲以上,發病不到5年,控制良好,無其他合併症,可2倍費率承保;其他體況宜拒保
(3)其他型糖尿病:可考慮1.5倍費率承保
(4)妊娠糖尿病:產後血糖正常,可正常費率承保
其他狀況適用第2型糖尿病標準。
-
醫療險部分
(1)第1型糖尿病(胰島素依賴型糖尿病):宜拒保
(2)第2型糖尿病(非胰島素依賴型糖尿病):50歲以上,發病不到5年,控制良好,無其他合併症,可考慮重度加費承保。
(3)其他型糖尿病:可考慮輕度加費承保
(4)妊娠糖尿病:產後血糖正常,可正常費率承保
其他狀況適用第2型糖尿病標準。
(2)第2型糖尿病(非胰島素依賴型糖尿病):50歲以上,發病不到5年,控制良好,無其他合併症,可考慮重度加費承保。
(3)其他型糖尿病:可考慮輕度加費承保
(4)妊娠糖尿病:產後血糖正常,可正常費率承保
其他狀況適用第2型糖尿病標準。
市售糖友專屬保險
因為台灣眾多糖友患者,也有醫療保險需求,有部分保險公司推出專針對糖友投保的醫療險,不過大多數公司是設計給糖尿病前期及第二型糖尿病患者投保的,如下圖所示:

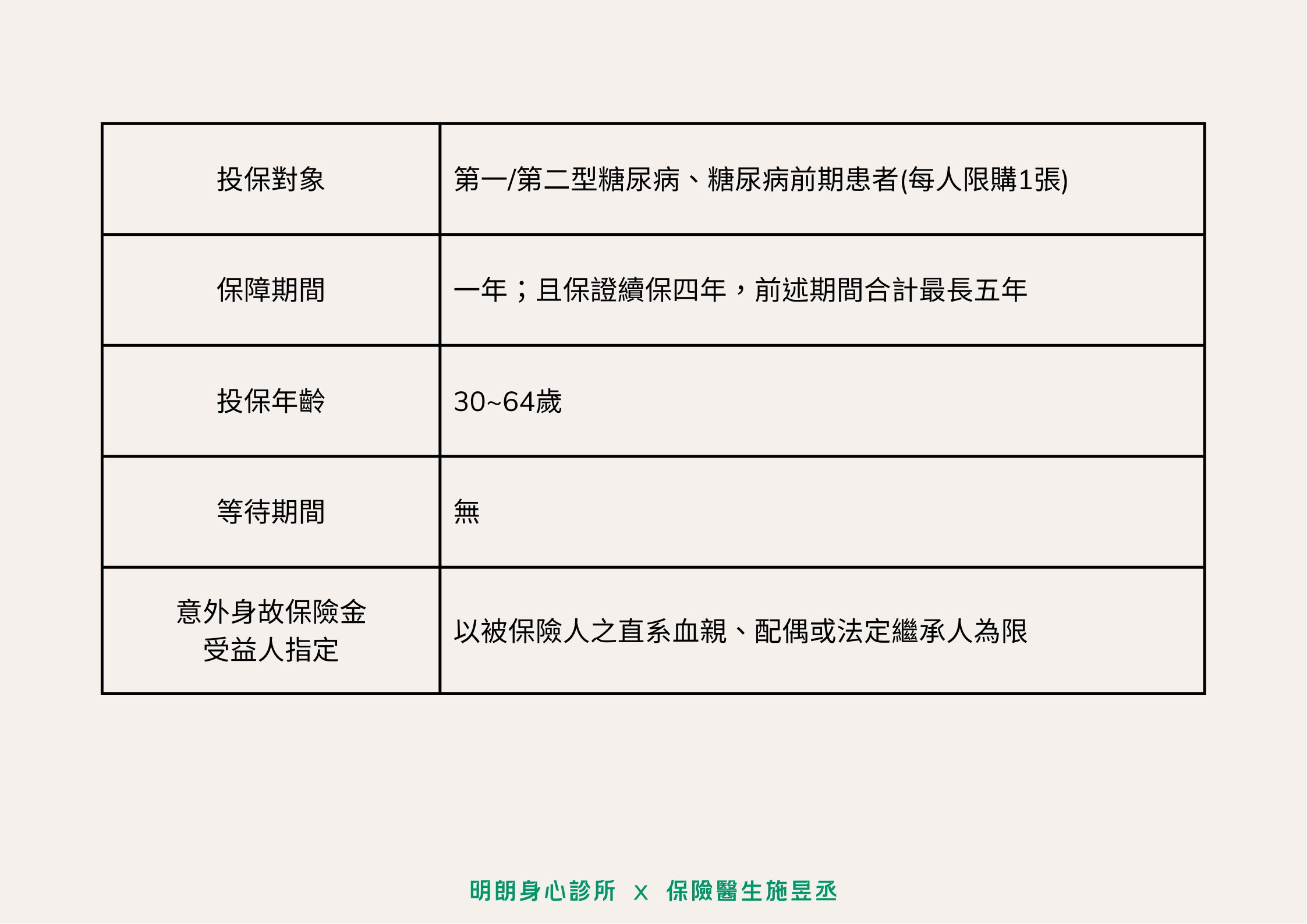
目前已知的只有一家保險公司的保單是連第一型糖尿病患者都可以投保,如下圖所示:
.png)
資料來源: https://www.nanshanlife.com.tw/eCommerce/rwd/E1DH/product

目前已知的只有一家保險公司的保單是連第一型糖尿病患者都可以投保,如下圖所示:
.png)
資料來源: https://www.nanshanlife.com.tw/eCommerce/rwd/E1DH/product
結論
糖尿病是國人第五大死因,且影響病患個人與家人的生活品質甚鉅,建議國人定期接受健康檢查,早期發現、早期治療,以避免併發症產生。
然而,在保險核保上,糖尿病的核保有一定的評估標準,並非每一類型的糖尿病患者,都有保單可以投保,建議國人維持身體健康,盡早了解人身風險,投保適合的商業保險,以轉嫁相關的財務風險喔!
(本文修改自「糖尿病與保險投保/核保」原文:https://drinsurancebroker.blogspot.com/2024/09/diabetes-mellitus-and-insurance.html)
若有任何保險相關疑問,都可以進一步聯繫諮詢了解哦。
.jpg)
聯絡資訊
Email:lges6805@gmail.com
Line:lges6805
Facebook:保險醫生-施昱丞
IG&Threads:@dr.insurance_broker
然而,在保險核保上,糖尿病的核保有一定的評估標準,並非每一類型的糖尿病患者,都有保單可以投保,建議國人維持身體健康,盡早了解人身風險,投保適合的商業保險,以轉嫁相關的財務風險喔!
(本文修改自「糖尿病與保險投保/核保」原文:https://drinsurancebroker.blogspot.com/2024/09/diabetes-mellitus-and-insurance.html)
若有任何保險相關疑問,都可以進一步聯繫諮詢了解哦。
.jpg)
聯絡資訊
Email:lges6805@gmail.com
Line:lges6805
Facebook:保險醫生-施昱丞
IG&Threads:@dr.insurance_broker