Blog
【保險江湖一點訣】指定醫師要加錢喔!─論指定醫師費與商業保險實支實付理賠
January 20,2026
指定醫師要加錢喔!論指定醫師費與商業保險實支實付理賠
Designated Physician Fees and Insurance Claims
【保險醫師-施昱丞 Dr. Insurance / 著】
最近有社群在談論指定醫師費的理賠問題,因此本文將會查找相關資料並整理分享供大家參考喔。
【保險醫師-施昱丞 Dr. Insurance / 著】
最近有社群在談論指定醫師費的理賠問題,因此本文將會查找相關資料並整理分享供大家參考喔。
什麼是指定醫師費?醫界態度為何?
在台灣,通常準媽媽懷孕時,會找同一位婦產科醫師,固定產檢並且生育小孩。
然而,基於民間習俗考量,有些產婦會指定時辰剖腹生產,可是在非值勤時間,卻要求同一位醫師協助接生,對婦產科醫師來說是很大的負擔,這部分也並不符合健保給付條件,所以有部分縣市政府衛生局決議核可,向產婦收取數千至數萬元不等的「指定醫師費」,以價制量,並補貼醫療團隊的辛勞。
然而,基於民間習俗考量,有些產婦會指定時辰剖腹生產,可是在非值勤時間,卻要求同一位醫師協助接生,對婦產科醫師來說是很大的負擔,這部分也並不符合健保給付條件,所以有部分縣市政府衛生局決議核可,向產婦收取數千至數萬元不等的「指定醫師費」,以價制量,並補貼醫療團隊的辛勞。
但考量民眾公平就醫之權利,避免影響經濟弱勢民眾就醫可近性,不希望醫療機構巧立名目多收錢,因而行政院衛生署於民國99年9月30日,醫療行政及法規研討會議決議,自同年10月4日起,醫療機構禁止收取指定醫師費。
之後過了幾年,衛福部在民國106年10月16日,以衛部醫字第1061667476A號函正式函釋規定:
「因產婦與產科醫師間醫病關係之特殊性,產婦於生產時請求非當日值班負責執行生產業務之醫師接生,考量該醫師之額外辛勞付出,收取執行醫療業務所衍生之費用,法無明令禁止,爰同意醫療機構收取『非值班時間醫師出勤』費用,惟該費用仍應依醫療法第21條規定辦理,並公開揭示。」
所以各縣市政府衛生局有可能核可醫療機構收取【非值班醫師出勤費/指定接生費】,但須符合幾項規定:
- 只適用在「非值班時間的醫師出勤費」,反映醫師之額外辛勞付出。如果是醫師在正常上班時間,獲釋當晚本來就是輪到他值班的時段,則不該收取。
- 應依醫療法第21條規定,先報請當地衛生局核定。
- 醫療院所應公開揭示衛生局核准之收費標準。
保險界如何看待指定醫師費?
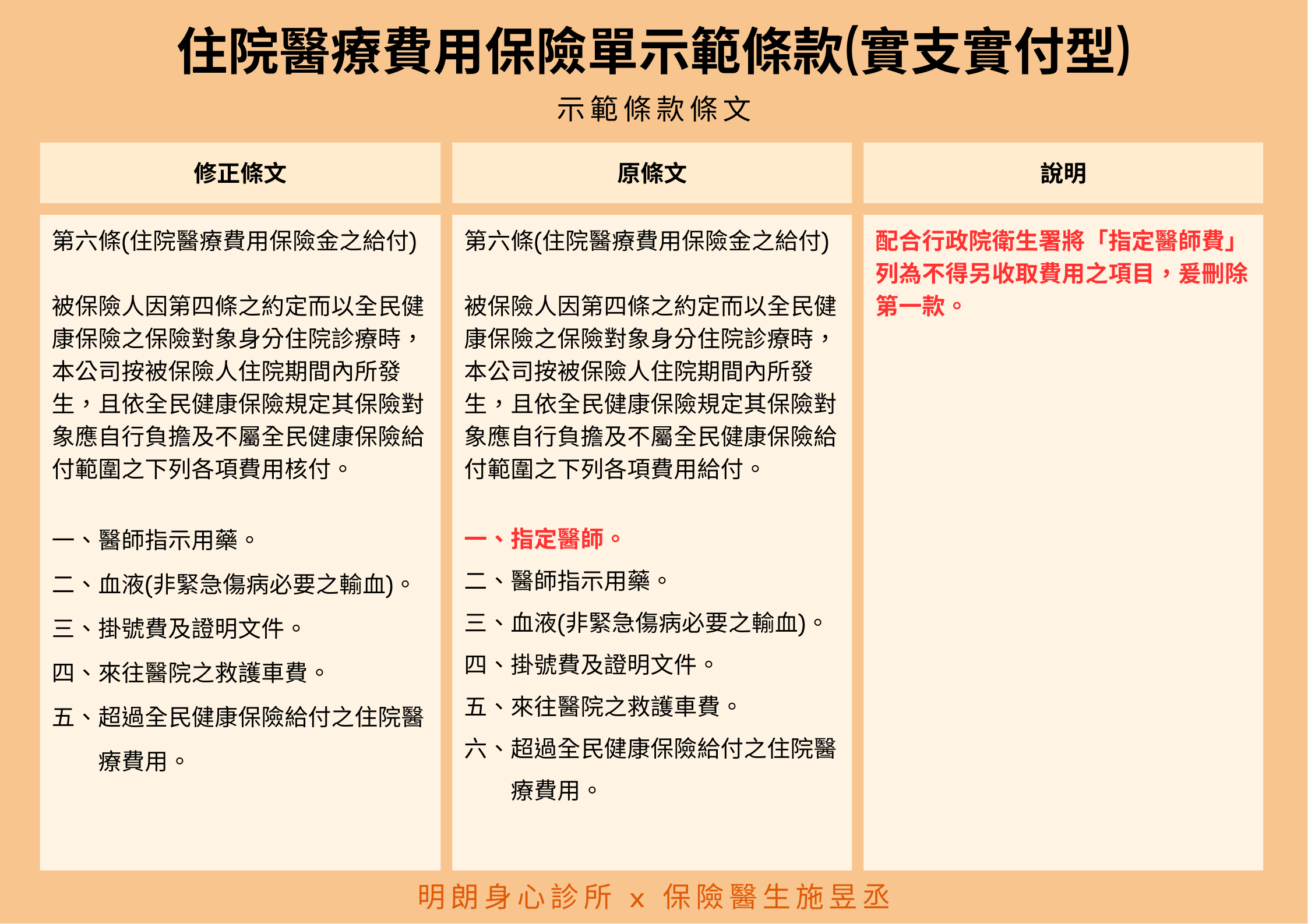
由於民國99年,當時的行政院衛生署決議禁止收取指定醫師費,所以金管會也於民國101年5月7日,發布金管保品字第10102059590號函,准予備查修正實支實付示範條款第6條條文,將「指定醫師費」刪除,並自同年7月1日起實施,如下圖所示:
並且就當時的新聞說明,新舊保單費率皆有調整,金管會並要求保險公司降低費率或增加保額,然而因為此筆理賠費用金額不大,舊保單保費「降幅」只有萬分之幾,實務上影響不大。
實務理賠案例
所以實務上,指定醫師費或是後來的【非值班醫師出勤費/指定接生費】到底會不會賠呢?
就看到網路上分享的經驗
就看到網路上分享的經驗
- 有保險公司正常理賠或通融理賠
- 但也有保險公司從嚴處理,根據金管會示範條款的修訂標準,不應理賠相關費用
或許投保的時間不同,新舊實支實付保單的條款差異,也會影響到實際的理賠結果喔!
結論
人們希望找到名醫治好自己的病,或是依照民間習俗擇時生產,其實是台灣的風土民情,是否可因此加收醫療費用,也隨著社會環境的變動而有所改變。不過商業保險是否可理賠這種【非值班醫師出勤費/指定接生費】呢?
不同的保險公司、不同的保險條款,可能會有不同的理賠結果。
至少就本文介紹的案例來看,「留著民國101年以前投保的舊實支實付保單」比較有機會獲得保險理賠哦!
(本文修改自「指定醫師要加錢喔!論指定醫師費與商保實支實付理賠」原文:https://drinsurancebroker.blogspot.com/2026/01/designated-physician-fees-and-insurance.html)
若有任何保險相關疑問,都可以進一步聯繫諮詢了解哦。
.jpg)
聯絡資訊
Email:lges6805@gmail.com
Line:lges6805
Facebook:保險醫生-施昱丞
IG&Threads:@dr.insurance_broker